就业创业

导航列表

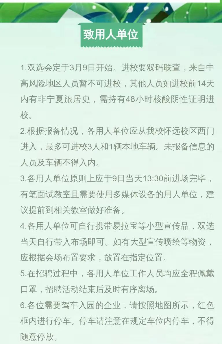
宁夏大学信息工程乐鱼(中国)2022届毕业生春季“名企靓岗”双选洽谈会

发布日期:2022-03-16 浏览次数:

1CEA2

55CA0

22539

 

上一条:朗新科技集团股份有限公司2022届校园招聘简章

下一条:石嘴山银行银川分行2022年校园招聘启事

地址:宁夏银川市西夏区贺兰山西路489号

电话:0951-2077800

邮编:750021

乐鱼(中国)微信

版权所有:宁夏大学信息工程乐鱼(中国)    宁公网安备64010502000131